您當前的位置 : 東北網  >  東北網黑龍江  >  黑龍江綜合  >  文衛·體育  >  文衛
搜 索
哈爾濱11日起6家醫院復檢特殊慢性病(附流程、地點)
2009-05-08 11:40:38 來源:東北網-生活報  作者:薛宏莉
關注東北網
微博
Qzone

  時間:5月11日-30日

  地點:指定的6所醫院

  范圍:2007年度通過體檢享受待遇人員

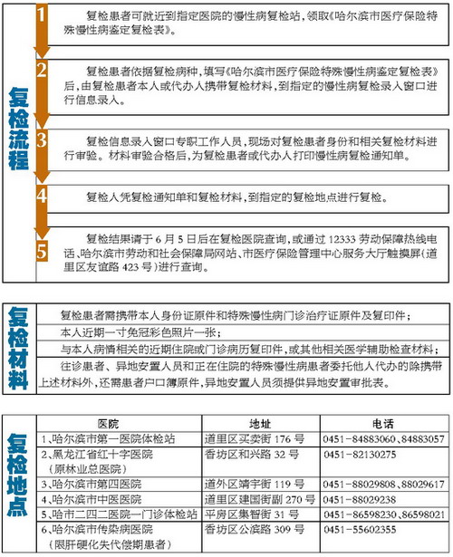
  東北網5月8日訊 記者從哈爾濱市勞動和社會保障局獲悉,從11日起,哈爾濱將對2007年度參加並通過當年度特殊慢性病體檢鑒定的特殊慢性病患者展開身份認證和病情復檢。今日,哈爾濱市勞動部門公布復檢五大流程,符合條件人員須根據流程到指定的6所醫院進行復檢,復檢合格後方可繼續享受相應待遇。

  八類慢性病須復檢

  據介紹,此次特殊慢性病復檢包括八個病種,即高血壓合並癥;腦血管意外偏癱(腦出血或腦梗塞);冠心病(陳舊性心肌梗塞或合並心功能不全3級以上);糖尿病(合並四肢動脈病變、腎病或視網膜病變);肝硬化失代償期;血液(腹膜)透析門診治療;肝、腎移植術後抗排異治療和非重型再生障礙性貧血。復檢人員范圍為哈市2007年度參加並通過當年度特殊慢性病體檢鑒定的患者。

  復檢內容包括兩項

  特殊慢性病復檢主要包括身份認證和病情復檢兩項內容。其中身份認證主要是指對已享受待遇滿兩年的特殊慢性病患者進行身份審驗,避免存在已去世的患者仍享受待遇現象的發生。病情復檢主要是通過對慢性病患者近期的住院或門診病歷進行分析審驗,並對病情治愈或有疑義的患者按診斷標准進行體檢的過程。

  6家指定醫院復檢

  復檢時,符合條件人員需攜帶相關材料於5月11日-5月30日(周六、日不休息)到6家指定醫院進行復檢。復檢費每人30元,由參保人自付現金或由本人個人賬戶支付。其中,醫療照顧人員慢性病患者到哈爾濱市第一醫院進行復檢;肝硬化失代償期的患者到哈爾濱市傳染病醫院進行復檢。已享受醫療保險待遇的血液透析、腹膜透析,肝、腎移植術後抗排異治療患者不參加復檢。透析患者由透析定點醫院進行身份審驗;肝、腎移植術後抗排異治療患者於當年度二季度報銷時進行身份審驗。復檢時,高血壓病、冠心病和糖尿病患者,可以正常用藥和用餐後再參加復檢,以免出現病情加重的現象。


 

  異地居住可委托辦理

  往診患者、異地安置人員和正在住院的特殊慢性病患者,由於不能正常參加復檢,可委托代辦人到就近定點復檢醫院進行病歷審驗和身份認證(異地安置人員須提供異地安置審批表)。因欠繳醫療保險費或其他原因導致停保的慢性病患者,可以進行復檢,復檢通過的患者,待單位或個人補齊欠繳醫療保險費用及恢復醫療保險待遇後,再享受相應的特殊慢性病門診治療補貼待遇。

  另外,2007年時以正常職工身份參加特殊慢性病申報體檢,後又以破產困難企業退休人員身份重新參保的慢性病患者,也可進行復檢,復檢通過後按同樣標准給予慢性病補貼待遇。但需攜帶本人新參保的醫保卡到復檢醫院的復檢窗口進行信息錄入,然後再到上海街8-7號更換特殊慢性病門診治療證。

  結果有異議可申請重檢

  復檢結果將在6月5日後公布,復檢患者對復檢結果有異議,可由本人於6月10日至15日期間到復檢醫院填寫《哈爾濱市醫療保險特殊慢性病鑒定復檢表》申請重新復檢。由哈爾濱市特殊慢性病鑒定專家委員會組織專家,對申請復檢人的病情進行復檢,復檢費由申請復檢人先行墊付,經復檢合格者,退回復檢費;不合格者,復檢費由復檢人自付。若復檢人對復檢結果仍有異議,可向勞動行政部門申請行政復議。

[1]  [2]  下一頁  尾頁

責任編輯:於哲